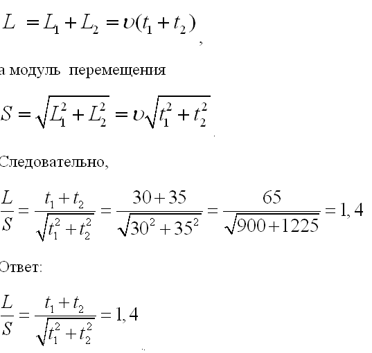
Пример. Самолет летел сначала на север в течение 30 мин, а затем с той же по модулю скоростью, - на восток в течение 35 мин. Во сколько раз путь самолета больше модуля его перемещения? Дано: t1=30 мин t2=35 мин Решение: Пусть скорость самолета равна (по модулю) . Тогда, двигаясь на север, самолет пролетел расстояние
Пример.
Самолет летел сначала на север в течение 30 мин, а затем с той же по модулю скоростью, - на восток в течение 35 мин. Во сколько раз путь самолета больше модуля его перемещения?
t1=30 мин
t2=35 мин
Пусть скорость самолета равна (по модулю) . Тогда, двигаясь на север, самолет пролетел расстояние